Product Summary
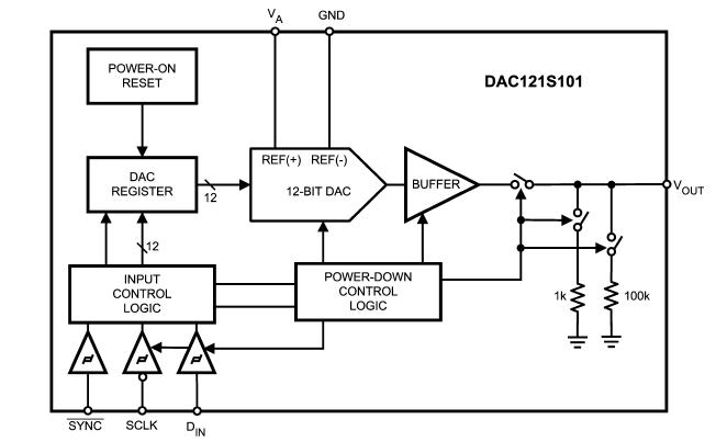
The DAC121S101 is a full-featured, general purpose 12-bit voltage-output digital-to-analog converter (DAC) that can operate from a single +2.7V to 5.5V supply and consumes just 177 μA of current at 3.6 Volts. The on-chip output amplifier allows rail-to-rail output swing and the three wire serial interface operates at clock rates up to 30 MHz over the specified supply voltage range and is compatible with standard SPI., QSPI, MICROWIRE and DSP interfaces. Competitive devices are limited to 20 MHz clock rates at supply voltages in the 2.7V to 3.6V range. The applications of the DAC121S101 include Battery-Powered Instruments, Digital Gain and Offset Adjustment, Programmable Voltage & Current Sources, Programmable Attenuators.
Parametrics
DAC121S101 absolute maximum ratings: (1)Supply Voltage, VA: 6.5V; (2)Voltage on any Input Pin: -0.3V to (VA + 0.3V); (3)Input Current at Any Pin (Note 3): 10 mA; (4)Package Input Current (Note 3): 20 mA; (5)Power Consumption at TA = 25℃: See (Note 4); (6)ESD Susceptibility (Note 5), Human Body Model: 2500V; Machine Model: 250V; (7)Soldering Temperature, Infrared, 10 Seconds (Note 6): 235℃; (8)Storage Temperature: -65℃ to +150℃.
Features
DAC121S101 features: (1)Guaranteed Monotonicity; (2)Low Power Operation; (3)Rail-to-Rail Voltage Output; (4)Power-on Reset to Zero Volts Output; (5)SYNC Interrupt Facility; (6)Wide power supply range (+2.7V to +5.5V); (7)Small Packages; (8)Power Down Feature.
Diagrams

| Image | Part No | Mfg | Description | ![]() |
Pricing (USD) |
Quantity | ||||||||||||
|---|---|---|---|---|---|---|---|---|---|---|---|---|---|---|---|---|---|---|
![]() |
![]() DAC121S101 |
![]() Other |
![]() |
![]() Data Sheet |
![]() Negotiable |
|
||||||||||||
![]() |
![]() DAC121S101CIMK |
![]() National Semiconductor (TI) |
![]() DAC (D/A Converters) |
![]() Data Sheet |
![]()
|
|
||||||||||||
![]() |
![]() DAC121S101CIMK/NOPB |
![]() National Semiconductor (TI) |
![]() DAC (D/A Converters) 12B MICRO PWR,RRO DAC |
![]() Data Sheet |
![]()
|
|
||||||||||||
![]() |
![]() DAC121S101CIMKX/NOPB |
![]() National Semiconductor (TI) |
![]() DAC (D/A Converters) |
![]() Data Sheet |
![]()
|
|
||||||||||||
![]() |
![]() DAC121S101CIMM |
![]() National Semiconductor (TI) |
![]() DAC (D/A Converters) |
![]() Data Sheet |
![]()
|
|
||||||||||||
![]() |
![]() DAC121S101CIMKX |
![]() National Semiconductor (TI) |
![]() DAC (D/A Converters) |
![]() Data Sheet |
![]()
|
|
||||||||||||
![]() |
![]() DAC121S101EVAL/NOPB |
![]() National Semiconductor (TI) |
![]() Data Conversion IC Development Tools DAC121S101 EVAL BOARD |
![]() Data Sheet |
![]()
|
|
||||||||||||
![]() |
![]() DAC121S101CIMM/NOPB |
![]() National Semiconductor (TI) |
![]() DAC (D/A Converters) |
![]() Data Sheet |
![]()
|
|
||||||||||||
(China (Mainland))













