Product Summary
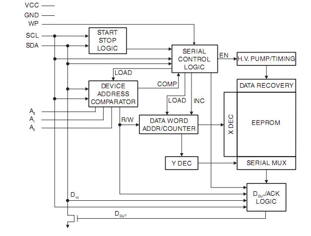
The AT24C64 is a 65,536 bits of serial electrically erasable and programmable read only memory (EEPROM) organized as 4096/8192 words of 8 bits each. The device’s cascadable feature allows up to 8 devices to share a common 2-wire bus. The device is optimized for use in many industrial and commercial applica-tions where low power and low voltage operation are essential. The AT24C64 is available in space saving 8-lead JEDEC PDIP, 8-lead JEDEC SOIC, 8-lead EIAJ SOIC, 8-lead MAP and 8-lead TSSOP packages and is accessed via a 2-wire serial interface. In addition, the entire family isavailable in 2.7V (2.7V to 5.5V) and 1.8V (1.8V to 5.5V) versions.
Parametrics
AT24C64 absolute maximum ratings: (1)Operating Temperature: -55℃ to +125℃; (2)Storage Temperature: -65℃ to + 150℃; (3)Voltage on any pin with respect to ground: -1.0 V +7.0V; (4)Maximum Operating Voltage: 6.25V; (5)DC Output Current: 5.0mA.
Features
AT24C64 features: (1)Low-Voltage and Standard-Voltage Operation, 2.7 (VCC= 2.7V to 5.5V); 1.8 (VCC= 1.8V to 5.5V); (2)Low-Power Devices (ISB= 6 μA @ 5.5V) Available; (3)Internally Organized 4096 x 8, 8192 x 8; (4)2-Wire Serial Interface; (5)Schmitt Trigger, Filtered Inputs for Noise Suppression; (6)Bidirectional Data Transfer Protocol; (7)100 kHz (1.8V) and 400 kHz (2.5V) Clock Rate for AT24C32A; (8)400 kHz (1.8V) Clock Rate for AT24C64A; (9)Write Protect Pin for Hardware Data Protection; (10)32-Byte Page Write Mode (Partial Page Writes Allowed); (11)Self-Timed Write Cycle (5 ms Max); (12)High Reliability, Endurance: 1 Million Write Cycles; Data Retention: 100 Years; (13)Automotive Grade, Extended Temperature and Lead-free/Halogen-free Devices Available; (14)8-lead JEDEC PDIP, 8-lead JEDEC SOIC, 8-lead EIAJ SOIC, 8-lead MAP and 8-lead TSSOP Packages.
Diagrams

| Image | Part No | Mfg | Description | ![]() |
Pricing (USD) |
Quantity | ||||
|---|---|---|---|---|---|---|---|---|---|---|
![]() |
![]() AT24C64 |
![]() Other |
![]() |
![]() Data Sheet |
![]() Negotiable |
|
||||
![]() |
![]() AT24C64-10PC-1.8 |
![]() Atmel |
![]() IC SEEPROM 64K 1.8V 8DIP |
![]() Data Sheet |
![]() Negotiable |
|
||||
![]() |
![]() AT24C64-10PC-2.5 |
![]() Atmel |
![]() IC SEEPROM 64K 2.5V 8DIP |
![]() Data Sheet |
![]() Negotiable |
|
||||
![]() |
![]() AT24C64-10PI |
![]() Atmel |
![]() EEPROM 32/64k 2-Wire Bus |
![]() Data Sheet |
![]() Negotiable |
|
||||
![]() |
![]() AT24C64AN-10SU-2.7 |
![]() Atmel |
![]() EEPROM RO 556-A24C64CNSH-B |
![]() Data Sheet |
![]() Negotiable |
|
||||
![]() |
![]() AT24C64AN-10SI-2.7 |
![]() Atmel |
![]() EEPROM 32/64k 2-Wire Bus |
![]() Data Sheet |
![]() Negotiable |
|
||||
![]() |
![]() AT24C64AN-10SU-1.8 |
![]() |
![]() IC EEPROM 64KBIT 400KHZ 8SOIC |
![]() Data Sheet |
![]() Negotiable |
|
||||
![]() |
![]() AT24C64AN-10SU-2.7 SL383 |
![]() |
![]() IC EEPROM 64KBIT 400KHZ 8SOIC |
![]() Data Sheet |
![]() Negotiable |
|
||||
(China (Mainland))













