Product Summary
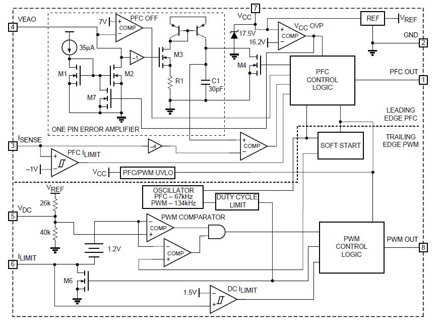
The FAN4803CS2X is a space-saving controller for power factor corrected, switched mode power supplies that offers very low start-up and operating currents. Power Factor Correction (PFC) offers the use of smaller, lower cost bulk capacitors, reduces power line loading and stress on the switching FETs, and results in a power supply fully compliant to IEC1000-3-2 specifications. The FAN4803CS2X includes circuits for the implementation of a leading edge, average current “boost” type PFC and a trailing edge, PWM.
Parametrics
FAN4803CS2X absolute maximum ratings: (1)ICC Current (average): 40 mA; (2)VCC MAX: 18.3 V; (3)ISENSE Voltage: -5 to 1 V; (4)Voltage on Any Other Pin: GND -0.3 to VCC + 0.3 V; (5)Peak PFC OUT Current, Source or Sink: 1 A; (6)Peak PWM OUT Current, Source or Sink: 1 A; (7)PFC OUT, PWM OUT Energy Per Cycle: 1.5 μJ; (8)Junction Temperature: 150℃; (9)Storage Temperature Range: -65 to 150℃; (10)Lead Temperature (Soldering, 10 sec): 260℃.
Features
FAN4803CS2X features: (1)Internally synchronized PFC and PWM in one 8-pin IC; (2)Patented one-pin voltage error amplifier with advanced input current shaping technique; (3)Peak or average current, continuous boost, leading edge PFC (Input Current Shaping Technology); (4)High efficiency trailing-edge current mode PWM; (5)Low supply currents; start-up: 150μA typ., operating: 2mA typ.; (6)Synchronized leading and trailing edge modulation; (7)Reduces ripple current in the storage capacitor between the PFC and PWM sections; (8)Overvoltage, UVLO, and brownout protection; (9)PFC VCCOVP with PFC Soft Start.
Diagrams

| Image | Part No | Mfg | Description | ![]() |
Pricing (USD) |
Quantity | ||||
|---|---|---|---|---|---|---|---|---|---|---|
![]() |
![]() FAN4803CS2X |
![]() Fairchild Semiconductor |
![]() Power Factor Correction ICs PFC/PWM Controller Combo |
![]() Data Sheet |
![]() Negotiable |
|
||||
![]() |
![]() FAN4803CS2X_Q |
![]() Fairchild Semiconductor |
![]() Power Factor Correction ICs PFC/PWM Controller Combo |
![]() Data Sheet |
![]() Negotiable |
|
||||
(China (Mainland))









