Product Summary
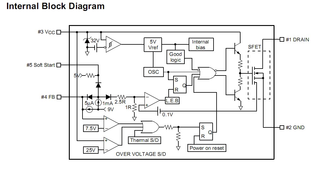
The KA1M0880 belongs to Fairchild Power Switch(FPS) product family which is specially designed for an off-line SMPS with minimal external components. The KA1M0880 consists of high voltage power SenseFET and current mode PWM controller IC. PWM controller features integrated fixed oscillator, under voltage lock out, leading edge blanking, optimized gate turn-on/turn-off driver, thermal shut down protection, over voltage protection, temperature compensated precision current sources for loop compensation and fault protection circuit.
Parametrics
KA1M0880 absolute maximum ratings: (1)Maximum Drain voltage: 800 V; (2)Drain-Gate voltage (RGS=1MΩ): 800 V; (3)Gate-source (GND) voltage: ±30 V; (4)Drain current pulsed: 32.0 ADC; (5)Single pulsed avalanche energy: 810 mJ; (6)Avalanche current: 15 A; (7)Continuous drain current (TC=25℃): 8.0 ADC; (8)Continuous drain current (TC=100℃): 5.6 ADC; (9)Maximum Supply voltage: 30 V; (10)Input voltage range: -0.3 to VSD V; (11)Total power dissipation: 190 W; (12)Derating: 1.54 W/℃; (13)Operating ambient temperature: -25 to +85 ℃; (14)Storage temperature: -55 to +150 ℃.
Features
KA1M0880 features: (1)Precision fixed operating frequency; (2)KA1L0880B(50KHz),KA1M0880B(67KHz); (3)Pulse by pulse over current limiting; (4)Over load protection; (5)Over voltage protection (Min. 23V) ; (6)Internal thermal shutdown function; (7)Under voltage lockout; (8)Internal high voltage sense FET; (9)Latch up mode; (10)Soft start.
Diagrams

| Image | Part No | Mfg | Description | ![]() |
Pricing (USD) |
Quantity | ||||
|---|---|---|---|---|---|---|---|---|---|---|
![]() |
![]() KA1M0880BFYDTU |
![]() Fairchild Semiconductor |
![]() Power Switch ICs - Power Distribution |
![]() Data Sheet |
![]() Negotiable |
|
||||
![]() |
![]() KA1M0880DTU |
![]() Fairchild Semiconductor |
![]() Power Switch ICs - Power Distribution |
![]() Data Sheet |
![]() Negotiable |
|
||||
![]() |
![]() KA1M0880DYDTU |
![]() Fairchild Semiconductor |
![]() Power Switch ICs - Power Distribution |
![]() Data Sheet |
![]() Negotiable |
|
||||
![]() |
![]() KA1M0880YDTU |
![]() Fairchild Semiconductor |
![]() Switch ICs - Various |
![]() Data Sheet |
![]() Negotiable |
|
||||
![]() |
![]() KA1M0880TU |
![]() Fairchild Semiconductor |
![]() Switch ICs - Various |
![]() Data Sheet |
![]() Negotiable |
|
||||
![]() |
![]() KA1M0880D |
![]() Other |
![]() |
![]() Data Sheet |
![]() Negotiable |
|
||||
![]() |
![]() KA1M0880BTU |
![]() Fairchild Semiconductor |
![]() Power Switch ICs - Power Distribution |
![]() Data Sheet |
![]() Negotiable |
|
||||
![]() |
![]() KA1M0880BFTU |
![]() Fairchild Semiconductor |
![]() Power Switch ICs - Power Distribution |
![]() Data Sheet |
![]() Negotiable |
|
||||
(China (Mainland))










