Product Summary
The MIP2K3 is a high-performance IPD designed for 15W battery chargers and featuring built-in frequency jitter function at PWM control.
Parametrics
MIP2K3 absolute maximum ratings: (1)MIP2K2 Up to 5W: 0.35A 16.5Ω; (2)MIP2K3 Up to 8W: 0.50A 10Ω; (3)MIP2K4 Up to 10W: 0.70A 7Ω.
Features
MIP2K3 features: (1)Built-in jitter function; (2)Built-in charge protection circuit; (3)Built-in overheating, load shorting and overvoltage protection; (4)circuits.
Diagrams

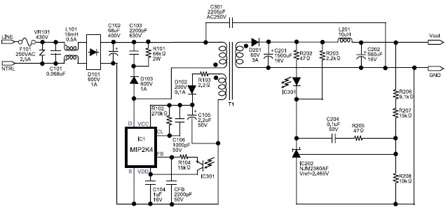
![]() |
![]() MIP2C2 |
![]() Other |
![]() |
![]() Data Sheet |
![]() Negotiable |
|
||||
![]() |
![]() MIP2E1DMC |
![]() Other |
![]() |
![]() Data Sheet |
![]() Negotiable |
|
||||
![]() |
![]() MIP2E1DMP |
![]() Other |
![]() |
![]() Data Sheet |
![]() Negotiable |
|
||||
![]() |
![]() MIP2E1DMU |
![]() Other |
![]() |
![]() Data Sheet |
![]() Negotiable |
|
||||
![]() |
![]() MIP2E1DMY |
![]() Other |
![]() |
![]() Data Sheet |
![]() Negotiable |
|
||||
(China (Mainland))








