Product Summary
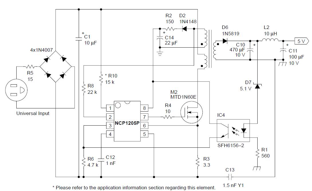
The NCP1205P is a Single Ended PWM Controller. The NCP1205P combines a true Current Mode Control modulator and a demagnetization detector to ensure full Discontinuous Conduction Mode in any load/line conditions and minimum drain voltage switching (Quasi–Resonant operation, also called critical conduction operation). With its inherent Variable Frequency Mode (VFM), the controller decreases its operating frequency at constant peak current whenever the output power demand diminishes. Associated with automatic multiple valley switching, this unique architecture guarantees minimum switching losses and the lowest power drawn from the mains when operating at no–load conditions. The applications of the NCP1205P include High Power AC/DC Adapters for Notebooks, etc., Offline Battery Chargers, Power Supplies for DVD, CD Players, TVs, Set–Top Boxes, etc., Auxiliary Power Supplies (USB, Appliances, etc.).
Parametrics
NCP1205P absolute maximum ratings: (1)Power Supply Voltage, Vin: 45 V; (2)Thermal Resistance Junction-to-Air, RθJA: 100℃/W; (3)Operating Junction Temperature Range, TJ: -25 to +125℃; (4)Maximum Junction Temperature, TJmax: 150℃; (5)Storage Temperature Range, Tstg: -60 to +150℃; (6)ESD Capability, HBM Model All Pins All Pins: 2.0 kV; (7)ESD Capability, Machine Model All Pins All Pins: 200 V; (8)Demagnetization Pin Current: ±5.0 mA.
Features
NCP1205P features: (1)Natural Drain Valley Switching for Lower EMI and Quasi-Resonant; (2)Operation (QR); (3)Smooth Frequency Foldback for Low Standby and Minimum Ripple at Light-Load; (4)Adjustable Maximum Switching Frequency; (5)Internal 200 ns Leading Edge Blanking on Current Sense; (6)250 mA Sink and Source Driver; (7)Wide Operating Voltages: 8.0 to 36 V; (8)Wide UVLO Levels: 7.2 to 15 V Typical; (9)Auto-Recovery Internal Short-Circuit Protection (OCP); (10)Integrated 3.0 mA Typ. Start-Up Source; (11)Current Mode Control; (12)Adjustable Over-Voltage Level; (13)Available in DIP8 and DIP14 Package.
Diagrams

| Image | Part No | Mfg | Description | ![]() |
Pricing (USD) |
Quantity | ||||
|---|---|---|---|---|---|---|---|---|---|---|
![]() |
![]() NCP1205P |
![]() ON Semiconductor |
![]() Current Mode PWM Controllers Single Ended Quasi |
![]() Data Sheet |
![]() Negotiable |
|
||||
![]() |
![]() NCP1205P2 |
![]() ON Semiconductor |
![]() Current Mode PWM Controllers Single Ended Quasi |
![]() Data Sheet |
![]() Negotiable |
|
||||
![]() |
![]() NCP1205PG |
![]() ON Semiconductor |
![]() Current Mode PWM Controllers Single Ended Quasi Resonant PWM |
![]() Data Sheet |
![]() Negotiable |
|
||||
![]() |
![]() NCP1205P2G |
![]() ON Semiconductor |
![]() Current Mode PWM Controllers Single Ended Quasi Resonant PWM |
![]() Data Sheet |
![]() Negotiable |
|
||||
(China (Mainland))









