Product Summary
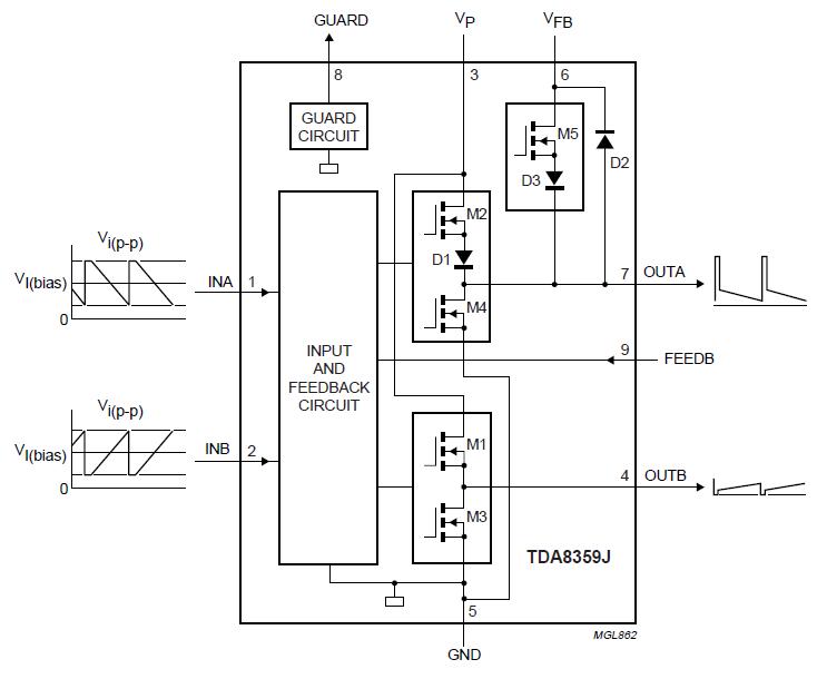
The TDA8359J is a power circuit for use in 90° and 110° colour deflection systems for 25 to 200 Hz field frequencies, and for 4 : 3 and 16 : 9 picture tubes. The TDA8359J contains a vertical deflection output circuit, operating as a high efficiency class G system. The full bridge output circuit allows DC coupling of the deflection coil in combination with single positive supply voltages.
Parametrics
TDA8359J absolute maximum ratings: (1)VP, supply voltage: 18 V; (2)VFB, flyback supply voltage: 68 V; (3)Vn, DC voltage: 68 V; (4)In, DC current: -20 to +20 mA; (5)Ilu, latch-up current: +200 mA; (6)Ves electrostatic handling voltage machine model; note 3: -500 to +500 V; human body model; note 4: -5000 to +5000 V; (7)Ptot, total power dissipation: 10 W; (8)Tstg, storage temperature: -55 to +150℃; (9)Tamb, ambient temperature: -25 to +85℃; (10)Tj, junction temperature note 5: 150℃.
Features
TDA8359J features: (1)Few external components required; (2)High efficiency fully DC-coupled vertical bridge output circuit; (3)Vertical flyback switch with short rise and fall times; (4)Built-in guard circuit; (5)Thermal protection circuit; (6)Improved EMC performance due to differential inputs.
Diagrams

| Image | Part No | Mfg | Description | ![]() |
Pricing (USD) |
Quantity | ||||
|---|---|---|---|---|---|---|---|---|---|---|
![]() |
![]() TDA8359J |
![]() Other |
![]() |
![]() Data Sheet |
![]() Negotiable |
|
||||
![]() |
![]() TDA8359J/N2,112 |
![]() NXP Semiconductors |
![]() Video ICs FULL BDG VERT DEFL |
![]() Data Sheet |
![]() Negotiable |
|
||||
![]() |
![]() TDA8359JU |
![]() NXP Semiconductors |
![]() Video ICs FULL BDG VERT DEFL O/P CIRC |
![]() Data Sheet |
![]() Negotiable |
|
||||
(China (Mainland))










