Product Summary
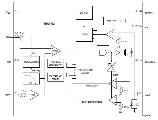
The TEA1523 is a Switched Mode Power Supply (SMPS) controller IC that operates directly from the rectified universal mains. It is implemented in the high-voltage EZ-HV SOI process, combined with a low-voltage BiCMOS process. The TEA1523 includes a high-voltage power switch and a circuit for start-up directly from the rectified mains voltage. A dedicated circuit for valley switching is built in, which makes a very efficient slim-line electronic power plug concept possible. In its most basic version of application, the TEA1523 acts as a voltage source. Here, no additional secondary electronics are required. A combined voltage and current source can be realized with minimum costs for external components. The applications of the TEA1523 include Chargers, Adapters, Set Top Box (STB), DVD, CD(R), TV/monitor standby supplies, PC peripherals, Microcontroller supplies in home applications and small portable equipment, etc.
Parametrics
TEA1523 absolute maximum ratings: (1)VCC, supply voltage continuous: -0.4 to +40 V; (2)VRC, voltage on pin RC: -0.4 to +3 V; (3)VSOURCE, voltage on pin SOURCE DMOS power transistor: -0.4 to +5 V; (4)Vdrain drain voltage (DMOS power transistor), Tj > 0℃: -0.4 +650 V; (5)IREG, current on pin REG: - 6 mA; (6)IAUX, current on pin AUX: -10 to +5 mA; (7)Isource, source current: -2 to +2 A; (8)Idrain drain current: -2 to +2 A.
Features
TEA1523 features: (1)Designed for general purpose supplies up to 30 W; (2)Integrated power switch: TEA1523P: 6.5 W; 650 V; (3)Operates from universal AC mains supplies (80 V to 276 V); (4)Adjustable frequency for flexible design; (5)RC oscillator for load insensitive regulation loop constant; (6)Valley switching for minimum switch-on loss; (7)Frequency reduction at low power output makes low standby power possible (< 100 mW); (8)Adjustable overcurrent protection; (9)Undervoltage protection; (10)Temperature protection; (11)Short-circuit winding protection; (12)Simple application with both primary and secondary (opto) feedback; (13)Available in DIP8 and SO14 packages.
Diagrams

| Image | Part No | Mfg | Description | ![]() |
Pricing (USD) |
Quantity | ||||||||||
|---|---|---|---|---|---|---|---|---|---|---|---|---|---|---|---|---|
![]() |
![]() TEA1523P/N2,112 |
![]() NXP Semiconductors |
![]() Switching Converters, Regulators & Controllers POWERPLUG |
![]() Data Sheet |
![]()
|
|
||||||||||
![]() |
![]() TEA1523 |
![]() Other |
![]() |
![]() Data Sheet |
![]() Negotiable |
|
||||||||||
(China (Mainland))










