Product Summary
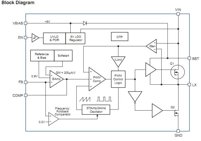
The AOZ1212AI is a high ef ciency, simple to use, 3A buck regulator. The AOZ1212AI works from a 4.5V to 27V input voltage range, and provides up to 3A of continuous output current on each buck regulator output. The output voltage is adjustable down to 0.8V. The applications of the AOZ1212AI are Point of load DC/DC conversion, Set top boxes, DVD drives and HDD, LCD monitors & TVs, Cable modems, Telecom/networking/datacom equipment.
Parametrics
AOZ1212AI absolute maximum ratings: (1)Supply Voltage (VIN) 30V; (2)LX to GND -0.7V to VIN+0.3V; (3)EN to GND -0.3V to VIN+0.3V; (4)FB to GND -0.3V to 6V; (5)COMP to GND -0.3V to 6V; (6)BST to GND VLX+6V; (7)VBIAS to GND -0.3V to 6V; (8)Junction Temperature (TJ) +150℃; (9)Storage Temperature (TS) -65 to +150℃; (10)ESD Rating: Human Body Model 2kV.
Features
AOZ1212AI features: (1)4.5V to 27V operating input voltage range; (2)70mΩ internal NFET, ef ciency: up to 95%; (3)Internal soft start; (4)Output voltage adjustable down to 0.8V; (5)3A continuous output current; (6)Fixed 370kHz PWM operation; (7)Cycle-by-cycle current limit; (8)Short-circuit protection; (9)Thermal shutdown; (10)Small size SO-8 or DFN-8 package.
Diagrams

| Image | Part No | Mfg | Description | ![]() |
Pricing (USD) |
Quantity | ||||||||||||||||
|---|---|---|---|---|---|---|---|---|---|---|---|---|---|---|---|---|---|---|---|---|---|---|
![]() |
![]() AOZ1212AI |
![]() |
![]() IC REG BUCK ADJ 3A 8SOIC |
![]() Data Sheet |
![]()
|
|
||||||||||||||||
| Image | Part No | Mfg | Description | ![]() |
Pricing (USD) |
Quantity | ||||||||||||||||
![]() |
![]() AOZ1014 |
![]() Other |
![]() |
![]() Data Sheet |
![]() Negotiable |
|
||||||||||||||||
![]() |
![]() AOZ1014DI |
![]() |
![]() IC REG BUCK ADJ 5A 8DFN |
![]() Data Sheet |
![]() Negotiable |
|
||||||||||||||||
![]() |
![]() AOZ1015 |
![]() Other |
![]() |
![]() Data Sheet |
![]() Negotiable |
|
||||||||||||||||
![]() |
![]() AOZ1015AI |
![]() |
![]() IC REG BUCK ADJ 1.5A 8SOIC |
![]() Data Sheet |
![]()
|
|
||||||||||||||||
![]() |
![]() AOZ1016 |
![]() Other |
![]() |
![]() Data Sheet |
![]() Negotiable |
|
||||||||||||||||
![]() |
![]() AOZ1020AI |
![]() |
![]() IC REG BUCK SYNC ADJ 2A 8SOIC |
![]() Data Sheet |
![]() Negotiable |
|
||||||||||||||||
(China (Mainland))











