Product Summary
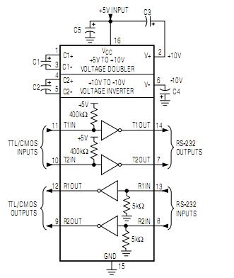
The MAX232CPE is a 5V-Powered, Multichannel RS-232 Driver/Receiver. It is intended for all EIA/TIA-232E and V.28/V.24 communications interfaces, particularly applications where ±12V is not available. The MAX232CPE is especially useful in battery-powered systems, since their low-power shutdown mode reduces power dissipation to less than 5μW. The applications of the MAX232CPE are Portable Computers, Low-Power Modems, Interface Translation, Battery-Powered RS-232 Systems, Multidrop RS-232 Networks.
Parametrics
MAX232CPE absolute maximum ratings: (1)VCC:-0.3V to +6V; (2)V+:(VCC - 0.3V) to +14V; (3)V-:+0.3V to -14V; (4)Input Voltages: TIN:-0.3V to (VCC - 0.3V), RIN:±30V, TOUT:±15V; (5)Output Voltages: TOUT:±15V, ROUT:-0.3V to (VCC + 0.3V); (6)Driver/Receiver Output Short Circuited to GND:Continuous; (7)Operating Temperature Ranges:0℃ to +70℃; (8)Storage Temperature Range:-65℃ to +160℃; (9)Lead Temperature (soldering, 10s):+300℃; (10)Continuous Power Dissipation:842mW.
Features
MAX232CPE features: (1)For Low-Voltage, Integrated ESD Applications MAX3222E/MAX3232E/MAX3237E/MAX3241E/MAX3246E: +3.0V to +5.5V, Low-Power, Up to 1Mbps, True RS-232 Transceivers Using Four 0.1μF External Capacitors (MAX3246E Available in a UCSP Package); (2)For Low-Cost Applications MAX221E: ±15kV ESD-Protected, +5V, 1μA, Single RS-232 Transceiver with AutoShutdown.
Diagrams

| Image | Part No | Mfg | Description | ![]() |
Pricing (USD) |
Quantity | ||||||||||||
|---|---|---|---|---|---|---|---|---|---|---|---|---|---|---|---|---|---|---|
![]() |
![]() MAX232CPE |
![]() Maxim Integrated Products |
![]() RS-232 Interface IC 5V MultiCh RS-232 Driver/Receiver |
![]() Data Sheet |
![]()
|
|
||||||||||||
![]() |
![]() MAX232CPE+ |
![]() Maxim Integrated Products |
![]() RS-232 Interface IC 5V MultiCh RS-232 Driver/Receiver |
![]() Data Sheet |
![]()
|
|
||||||||||||
(China (Mainland))









