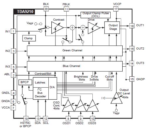
Product Summary
The TDA9210 is an I2C Bus controlled RGB pre-amplifier designed for Monitor applications, able to mix the RGB signals coming from any OSD device. The usual Contrast, Brightness, Drive and Cut-Off Controls are provided. The RGB incoming signals are amplified and shaped to drive any commonly used video amplifiers without intermediate follower stages. Even though encapsulated in a 24-pin package only, the TDA9210 allows any kind of CRT Cathode coupling: AC coupling with DC restore, DC coupling with Feed-back from Cathodes, DC coupling with Cut-Off controls of the Video amplifier (ST Amplifiers TDA9533/9530).
Parametrics
TDA9210 absolute maximum ratings: (1)VCCA Max, Supply Voltage on Analog VCC: 7 to 5.5V; (2)VCCP Max, Supply Voltage on Power VCC: 8.8 to 20V; (3)Vin Max, Voltage at any Input Pins (except Video inputs) and Input/Output Pins: 5.5 V; (4)VI, Max. Voltage at Video Inputs: 1.4 V; (5)Toper Operating Junction Temperature: +150℃.
Features
TDA9210 features: (1)150 MHZ pixel rate; (2)2.7 ns rise and fall time; (3)i2c bus controlled; (4)grey scale tracking versus brightness; (5)osd mixing; (6)negative feed-back for dc coupling application; (7)beam current attenuation (abl); (8)pedestral clamping on output stage; (9)possibility of light or dark grey osd background; (10)osd independent contrast control; (11)adjustable bandwidth; (12)input black level clamping with built-in clamping pulse; (13)stand-by mode; (14)5 v to 8 v power supply; (15)sync clipping function (sog).
Diagrams

(China (Mainland))






