Product Summary
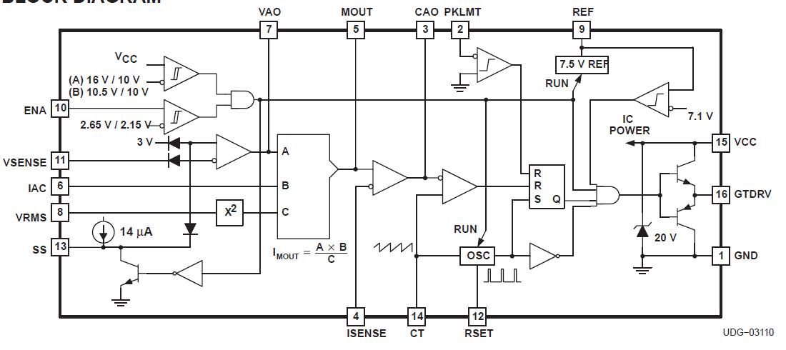
The UC3854BDW is a advanced high-power factor preregulator. Like the UC3854BDW, the product provides all of the functions necessary for active power factor corrected preregulators. The controller achieves near unity power factor by shaping the AC input line current waveform to correspond to the AC input line voltage. To do this the UC3854BDW uses average current mode control. Average current mode control maintains stable, low distortion sinusoidal line current without the need for slope compensation, unlike peak current mode control.
Parametrics
UC3854BDW absolute maximum ratings: (1)Supply voltage, VCC: 22 V; (2)GTDRV current, IGTDRV Continuous: 0.5 A; (3)GTDRV Current, IGTDRV 50% duty cycle: 1.5 A; (4)Input voltage, VSENSE, VRMS, ISENSE MOUT: 11 V; PKLMT: 5 V; (5)Input current RSET, IAC, PKLMT, ENA: 10 mA; (6)Power dissipation: 1 W; (7)Junction temperature, TJ: -55 to 150℃; (8)Storage temperature, Tstg -65 to 150℃; (9)Lead temperature, Tsol, 1,6 mm (1/16 inch) from case for 10 seconds: 300℃.
Features
UC3854BDW features: (1)Controls Boost PWM to Near-Unity Power Factor; (2)Limits Line Current Distortion To < 3%; (3)World-Wide Operation Without Switches; (4)Accurate Power Limiting; (5)Fixed-Frequency Average Current-Mode Control; (6)High Bandwidth (5 MHz), Low-Offset Current Amplifier; (7)Integrated Current- and Voltage Amplifier Output Clamps; (8)Multiplier Improvements: Linearity, 500 mV VAC Offset (Eliminates External Resistor), 0 V to 5 V Multout Common-Mode Range; (9)VREF GOOD Comparator; (10)Faster and Improved Accuracy ENABLE Comparator; (11)UVLO Options (16 V/10 V or 10.5 V/10 V); (12)300-μA Start-Up Supply Current.
Diagrams

| Image | Part No | Mfg | Description | ![]() |
Pricing (USD) |
Quantity | ||||||||||||
|---|---|---|---|---|---|---|---|---|---|---|---|---|---|---|---|---|---|---|
![]() |
![]() UC3854BDW |
![]() Texas Instruments |
![]() Power Factor Correction ICs Enhanced High Power Factor Preregulator |
![]() Data Sheet |
![]()
|
|
||||||||||||
![]() |
![]() UC3854BDWG4 |
![]() Texas Instruments |
![]() Power Factor Correction ICs Enhanced High Power Factor Preregulator |
![]() Data Sheet |
![]()
|
|
||||||||||||
![]() |
![]() UC3854BDWTR |
![]() Texas Instruments |
![]() Power Factor Correction ICs Enhanced High Power Factor Preregulator |
![]() Data Sheet |
![]()
|
|
||||||||||||
![]() |
![]() UC3854BDWTRG4 |
![]() Texas Instruments |
![]() Power Factor Correction ICs Enhanced High Power Factor Preregulator |
![]() Data Sheet |
![]()
|
|
||||||||||||
(China (Mainland))









