Product Summary
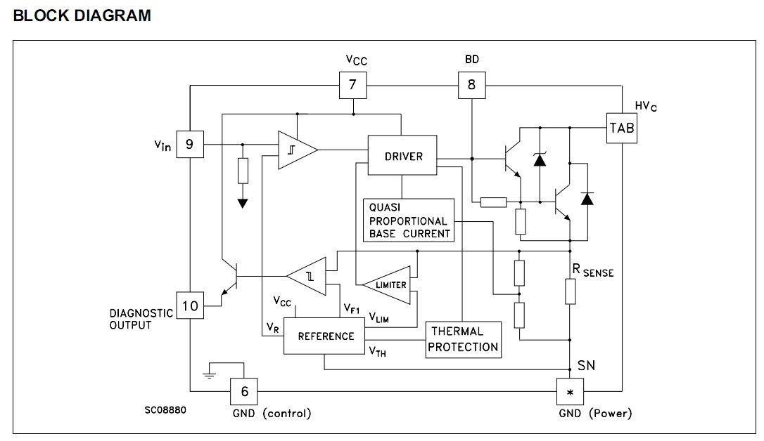
The VB025MSP is a high voltage ignition coil driver power integrated circuit made using STMicroelectronics VIPower Technology, with vertical current flow power darlington and logic level compatible driving circuit. Built-in protection circuits for coil current limiting and collector voltage clamping allows the VB025MSP to be used as a smart, high voltage, high current interface in advanced electronic ignition systems.
Parametrics
VB025MSP absolute maxing ratings: (1)Collector Voltage (Internally Limited): -0.3 to Vclamp V; (2)Collector Current (Internally Limited): 10 A; (3)DC Current on Emitter Power: ± 10.5 A; (4)Driving Stage Supply Voltage: -0.3 to 7 V; (5)Driving Circuitry Supply Current: ± 200 mA; (6)DC Current on Ground Pin: ± 1A; (7)Input Voltage: -0.3 to VCC + 0.3 V; (8)Maximum Input Current: 100 mA; (9)Logic Input Frequency in Operative Mode: DC to 150 Hz; (10)Output Voltage Primary Threshold Current Level: -0.3 to VCC + 0.3 V; (11)Flag Output Current: 100 mA; (12)Power Dissipation (TC = 105 ℃): TBD W; (13)Clamped Energy During Output Power Clamping: 300 mJ; (14)ESD Voltage (HVC Pin): ± 4KV; (15)ESD Voltage (Other Pins): ± 2KV; (16)Input Darlington Base Current: 150 mA; (17)Operating Junction Temperature: -40 to 150 ℃; (18)Storage Temperature Range: -55 to 150℃.
Features
VB025MSP features: (1)Primary coil voltage internally set; (2)Coil current limit internally set; (3)Logic level compatible input; (4)Driving current quasi proportional to collector current; (5)Single flag-on coil current.
Diagrams

| Image | Part No | Mfg | Description | ![]() |
Pricing (USD) |
Quantity | ||||||||||||
|---|---|---|---|---|---|---|---|---|---|---|---|---|---|---|---|---|---|---|
![]() |
![]() VB025MSP |
![]() Other |
![]() |
![]() Data Sheet |
![]() Negotiable |
|
||||||||||||
![]() |
![]() VB025MSP13TR |
![]() |
![]() IC DRIVER PWR COIL 380V 10-SOIC |
![]() Data Sheet |
![]() Negotiable |
|
||||||||||||
![]() |
![]() VB025MSP6-E |
![]() STMicroelectronics |
![]() Audio Amplifiers AED Vipower Power SO 10 |
![]() Data Sheet |
![]()
|
|
||||||||||||
![]() |
![]() VB025MSP613TR |
![]() STMicroelectronics |
![]() AC/DC Switching Converters VIPOWER |
![]() Data Sheet |
![]()
|
|
||||||||||||
![]() |
![]() VB025MSP6 |
![]() STMicroelectronics |
![]() AC/DC Switching Converters VIPOWER |
![]() Data Sheet |
![]()
|
|
||||||||||||
![]() |
![]() VB025MSP6TR-E |
![]() STMicroelectronics |
![]() Power Switch ICs - Power Distribution AED Vipower Power SO 10 |
![]() Data Sheet |
![]()
|
|
||||||||||||
(China (Mainland))










