Product Summary
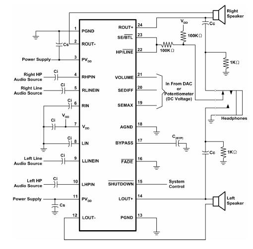
The EUA6011A is a stereo audio power amplifier that drives 3 W/channel of continuous RMS power into a 3-Ω load. Advanced dc volume control minimizes external components and allows BTL (speaker) volume control and SE (headphone) volume control. Notebook and pocket PCs benefit from the integrated feature set that minimizes external components without sacrificing functionality. To simplify design, the speaker volume level is adjusted by applying a dc voltage to the VOLUME terminal. The applications of the EUA6011A include Notebook PC, LCD Monitors, Pocket PC.
Parametrics
EUA6011A absolute maximum ratings: (1)PO, Output power, THD=1%, f=1kHz: 2W; THD=10%, f=1kHz,VDD=5.5V: 3W; (2)THD+N Total harmonic distortion plus noise PO=1W, RL=8Ω,f=1 kHz: <0.4%; (3)VOH High-level output voltage RL =8Ω,Measured between output; (4)and VDD: 700 mV; (5)VOL Low-level output voltage RL =8Ω,Measured between output; (6)and GND: 400 mV; (7)V(Bypass) Bypass voltage (Nominally VDD/2) Measured at pin 17,No load, VDD=5.5V: 2.65 to 2.85 V.
Features
EUA6011A features: (1)Advanced DC Volume Control With 2-dB Steps From -40 dB to 20 dB, Fade Mode; Maximum Volume Setting for SE Mode; Adjustable SE Volume Control Referenced to BTL Volume control; (2)3 W into 3-Ω Speakers; (3)Stereo Input MUX; (4)Differential Inputs; (5)RoHS Compliant and 100% Lead (Pb)-Free.
Diagrams

| Image | Part No | Mfg | Description | ![]() |
Pricing (USD) |
Quantity | ||||
|---|---|---|---|---|---|---|---|---|---|---|
![]() |
![]() EUA6011A |
![]() Other |
![]() |
![]() Data Sheet |
![]() Negotiable |
|
||||
| Image | Part No | Mfg | Description | ![]() |
Pricing (USD) |
Quantity | ||||
![]() |
![]() EUA6011A |
![]() Other |
![]() |
![]() Data Sheet |
![]() Negotiable |
|
||||
![]() |
![]() EUA6019 |
![]() Other |
![]() |
![]() Data Sheet |
![]() Negotiable |
|
||||
![]() |
![]() EUA6021A |
![]() Other |
![]() |
![]() Data Sheet |
![]() Negotiable |
|
||||
![]() |
![]() EUA6027A |
![]() Other |
![]() |
![]() Data Sheet |
![]() Negotiable |
|
||||
![]() |
![]() EUA6029 |
![]() Other |
![]() |
![]() Data Sheet |
![]() Negotiable |
|
||||
![]() |
![]() EUA6204 |
![]() Other |
![]() |
![]() Data Sheet |
![]() Negotiable |
|
||||
(China (Mainland))









