Product Summary
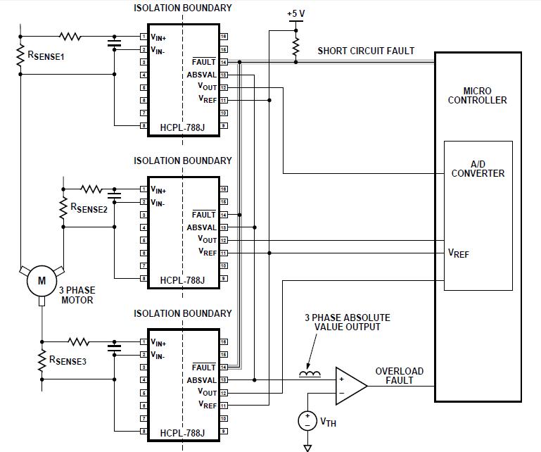
The HCPL788J is an isolation amplifier designed for current sensing in electronic motor drives. In a typical implementation, motor currents flow through an external resistor and the resulting analog voltage drop is sensed by the HCPL788J. A larger analog output voltage is created on the other side of the HCPL788J’s optical isolation barrier. The output voltage is proportional to the motor current and can be connected directly to a singlesupply A/D converter. A digital over-range output (FAULT) and an analog rectified output (ABSVAL) are also provided.
Parametrics
HCPL788J absolute maximum ratings: (1)Storage Temperature, TS: -55 to 125℃; (2)Operating Temperature, TA: -40 to 100℃; (3)Supply Voltages, VDD1, VDD2: 0.0 to 5.5 V; (4)Steady-State Input Voltage, VIN+, VIN-: -2.0 to VDD1 +0.5V; (5)2 Second Transient, Input Voltage, VIN+, VIN-: -6.0V; (6)Output Voltage, VOUT: -0.5 to VDD2 + 0.5V; (7)Absolute Value Output Voltage, ABSVAL: -0.5 to VDD2 +0.5V; (8)Reference Input Voltage, VREF: 0 to VDD2 + 0.5 V; (9)Reference Input Current, IREF: 20 mA; (10)Output Current, IVOUT: 20 mA; (11)Absolute Value Current, IABSVAL: 20 mA; (12)FAULT Output Current, IFAULT: 20 mA; (13)Input IC Power Dissipation, PI: 200 mW; (14)Output IC Power Dissipation, PO: 200mW; (15)Solder Reflow Temperature Profile: See Package Outline Drawings section.
Features
HCPL788J features: (1)Output Voltage Directly Compatible with A/D Converters (0 V to VREF); (2)Fast (3 ms) Short Circuit Detection with Transient Fault Rejection; (3)Absolute Value Signal Output for Overload Detection; (4)1 mV/℃ Offset Change vs Temperature; (5)SO-16 Package; (6)-40℃ to +85℃ Operating Temperature Range; (7)25 kV/ms Isolation Transient Immunity; (8)Regulatory Approvals (Pending): UL, CSA, VDE 0884 (891 Vpeak Working Voltage).
Diagrams

(China (Mainland))






