Product Summary
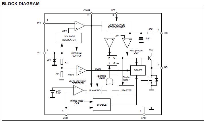
The L6565D is a current-mode primary controller IC, which is specifically designed to build offline Quasi-resonant ZVS (Zero Voltage Switching at switch turn-on) flyback converters.
Parametrics
L6565D absolute maximum ratings: (1)IVcc: 30 mA; (2)IGD: ±700 mA; (3)INV, COMP, VFF, CS: -0.3 to 7 V; (4)IZCD: -10 (sink) mA; (5)Power Dissipation @Tamb = 50℃ (Minidip): 1 W, (SO8): 0.65 W; (6)Junction Temperature Operating range: -40 to 150 ℃; (7)Storage Temperature: -55 to 150 ℃.
Features
L6565D features: (1)quasi-resonant (QR) zero-voltage switching (ZVS) topology; (2)line feed forward to deliver constant power vs. mains change; (3)frequency foldback for optimum standby efficiency; (4)pulse-by-pulse & hiccup-mode OCP; (5)ultra-low start-up (< 70μA) and quiescent current (< 3.5mA); (6)disable function (on/off control); (7)1% precision (@ Tj = 25℃) internal reference voltage; (8)±400mA totem pole gate driver with uvlo pull-down; (9)blue angel, energy star, energy 2000 compliant.
Diagrams

| Image | Part No | Mfg | Description | ![]() |
Pricing (USD) |
Quantity | ||||||||||||
|---|---|---|---|---|---|---|---|---|---|---|---|---|---|---|---|---|---|---|
![]() |
![]() L6565D |
![]() STMicroelectronics |
![]() Current Mode PWM Controllers Current-Mode Pri Cnt |
![]() Data Sheet |
![]()
|
|
||||||||||||
![]() |
![]() L6565DTR |
![]() STMicroelectronics |
![]() Current Mode PWM Controllers Current-Mode Pri Cnt |
![]() Data Sheet |
![]()
|
|
||||||||||||
(China (Mainland))









