Product Summary
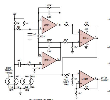
The LTN101NT06 is a precision quad operational amplifier. Its applications include multiple limit threshold detection, active filters, multiple gain blocks.
Parametrics
LTN101NT06 absolute maximum ratings: (1)supply voltage: 22V; (2)Differential input voltage: 30V; (3)storage temperature range: -65 to 150℃; (4)lead temperature: 300℃.
Features
LTN101NT06 features: (1)Pin Compatible to 1458 and 324 with Precision Specs; (2)Guaranteed Offset Voltage: 150μV Max; (3)Guaranteed Low Drift: 2μV/°C Max; (4)Guaranteed Offset Current: 0.8nA Max; (5)Guaranteed High Gain.
Diagrams

![]() |
![]() LTN141P1-L01 |
![]() Other |
![]() |
![]() Data Sheet |
![]() Negotiable |
|
||||
![]() |
![]() LTN154X1-L02 |
![]() Other |
![]() |
![]() Data Sheet |
![]() Negotiable |
|
||||
(China (Mainland))








