Product Summary
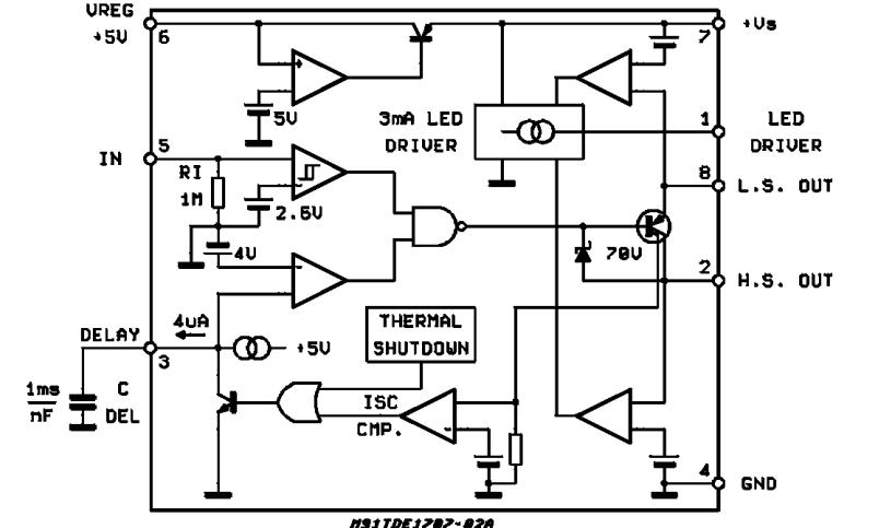
The TDE1707 is a 0.5A Integrated Power Switch withcupctoc48VcPowercsupply capability. Especially dedicated to proximity detectors, internal +5V supply of the TDE1707 can be used to supply external circuits. The TDE1707 can drive resistive or inductive loads.
Parametrics
TDE1707 absolute maximum ratings: (1) Supply Voltage Vs: 50V; (2) Supply Reverse Voltage Vsr: 50V; (3) Output Current Io: internally limited; (4) Regulated Voltage Pin Vreg: 0 to 7V; (5) Delay Cap. Surce Pin Vdelay: 0 to 5V; (6) Output Diff. Voltage Vo: 55V; (7) Operating Temperature Range: -25°C to +85°C; (8) EnergyInduct.Load EI: 150mj.
Features
TDE1707 features: (1) 0.5A output current; (2) low side or high side swithc cinfiguration; (3) 6V to 48V supply voltage range; (4) overload and short circut protections; (5) internal voltage clamping; (6) thermal shutdown; (7) adjustable delay at switching; (8) +5V regulated AUX. voltage.
Diagrams

| Image | Part No | Mfg | Description | ![]() |
Pricing (USD) |
Quantity | ||||||||
|---|---|---|---|---|---|---|---|---|---|---|---|---|---|---|
![]() |
![]() TDE1707 |
![]() Other |
![]() |
![]() Data Sheet |
![]() Negotiable |
|
||||||||
![]() |
![]() TDE1707BFP |
![]() STMicroelectronics |
![]() Power Switch ICs - Power Distribution INTELLIGENT Pwr Switch |
![]() Data Sheet |
![]()
|
|
||||||||
![]() |
![]() TDE1707BFPT |
![]() STMicroelectronics |
![]() Power Switch ICs - Power Distribution Intelligent Power Sw |
![]() Data Sheet |
![]()
|
|
||||||||
![]() |
![]() TDE1707DFT |
![]() STMicroelectronics |
![]() Power Switch ICs - Power Distribution 0.5A Integrated Powr Switch High/Low Side |
![]() Data Sheet |
![]() Negotiable |
|
||||||||
(China (Mainland))










