Product Summary
The 3298F is a Multimedia Display Tester.
Parametrics
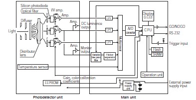
3298F specifications: (1)User-defined luminance calibration coefficients: Linear correction of measured luminance values; (2)User-defined color calibration coefficients: 6 colors × 10 displays; XYZ measured values and entered values; (3)Data memory: Up to 200 data for each measured item; (4)Input: Trigger input (contact); (5)Output: Monitor output (0 to 2 V), DC luminance output (0 to 2 V), GO/NO-GO output (open collector); (6)Communication port: RS-232 (9,600 to 38,400 bps); (7)Operating temperature and humidity range: 5 to 40℃, 70% RH or less; (8)Dimensions and weight: Sensor dimensions: approx. 67 (W) × 150 (H) ×40 (D) mm; tester dimensions: approximately. 107 (W) × 176 (H) × 55 (D) mm; weight: approximately. 1 kg; (9)Display: 128 ×128-pixel dot matrix LCD; (10)Power supply: Four AA batteries or optional AC adapter; (11)Battery life: Approximately. 6 hours (for the alkaline batteries provided).
Features
3298F features: (1)Luminance, contrast, flicker and chromaticity measurements; (2)Digital and bar graph indications; (3)Shading cylinder type optical system; (4)Luminance measurement range of 0.01 to 40,000 cd/m2; (5)Memory for measured data from 200 displays; (6)GO/NO-GO determination functions; (7)User-specified color calibration coefficients; (8)Light source color calibration coefficients; (9)Easy operation; (10)Compact and lightweight; (11)Battery-driven.
Diagrams

![]() |
![]() 32983 |
![]() |
![]() CUTTERS, DRIVERS INSULATED SET |
![]() Data Sheet |
![]()
|
|
||||||||||||||
![]() |
![]() 32984 |
![]() |
![]() PLIERS, DRIVERS INSULATED SET |
![]() Data Sheet |
![]()
|
|
||||||||||||||
![]() |
![]() 32985 |
![]() |
![]() PLIERS, DRIVERS INSULATED SET |
![]() Data Sheet |
![]()
|
|
||||||||||||||
![]() 329852 |
![]() TE Connectivity / AMP |
![]() RF Connectors JACK CABLE SOLDER |
![]() Data Sheet |
![]()
|
|
|||||||||||||||
![]() |
![]() 32986 |
![]() |
![]() PLIERS, DRIVER INSULATED SET |
![]() Data Sheet |
![]()
|
|
||||||||||||||
![]() |
![]() 329860 |
![]() |
![]() CONN TERM 14-16 AWG TERMI-FOIL |
![]() Data Sheet |
![]()
|
|
||||||||||||||
(China (Mainland))









