Product Summary
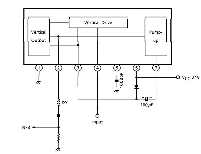
The TA8403K is a power amplifier for driving a vertical deflection circuit of a small and medium screen size color television. The TA8403K is available for constructing a stable deflection circuit with small number parts in an application with a single chip signal processing IC TA8879N.
Parametrics
TA8403K absolute maximum ratings: (1)Power supply voltage, VCC: 30V; (2)Pump-up power supply voltagem VVT: 60V; (3)Terminal voltage, Ein: GND -0.3 to VVT +0.3V; (4)Input signal voltage, eIN: 0 to 1.2V; (5)Power dissipation, PD: 15W; (6)Operating temperature, Topr: -20 to 85℃; (7)Storage temperature, Tstg: -55 to 150℃.
Features
TA8403K features: (1)Large output current: 1.8A; (2)Small power dissipation with a pump-up circuit; (3)Small number external parts.
Diagrams

| Image | Part No | Mfg | Description | ![]() |
Pricing (USD) |
Quantity | ||||
|---|---|---|---|---|---|---|---|---|---|---|
![]() |
![]() TA8403K |
![]() Other |
![]() |
![]() Data Sheet |
![]() Negotiable |
|
||||
| Image | Part No | Mfg | Description | ![]() |
Pricing (USD) |
Quantity | ||||
![]() |
![]() TA84002F |
![]() Other |
![]() |
![]() Data Sheet |
![]() Negotiable |
|
||||
![]() |
![]() TA84002FG(5,EL) |
![]() Toshiba |
![]() Motor / Motion / Ignition Controllers & Drivers Stepping Motor Driver |
![]() Data Sheet |
![]() Negotiable |
|
||||
![]() |
![]() TA84006F/FG |
![]() Other |
![]() |
![]() Data Sheet |
![]() Negotiable |
|
||||
![]() |
![]() TA84006FG(ER,DRY) |
![]() Toshiba |
![]() Motor / Motion / Ignition Controllers & Drivers Brushless DC Motor Driver |
![]() Data Sheet |
![]() Negotiable |
|
||||
![]() |
![]() TA84007FG(EL) |
![]() Toshiba |
![]() Motor / Motion / Ignition Controllers & Drivers Bridge Driver |
![]() Data Sheet |
![]() Negotiable |
|
||||
![]() |
![]() TA84007PQ |
![]() Toshiba |
![]() Motor / Motion / Ignition Controllers & Drivers Bridge Driver |
![]() Data Sheet |
![]() Negotiable |
|
||||
(China (Mainland))










